Дом » Отрасли » Медицинская/стоматологическая продукция » 3D-печатная электронная кожа — взаимодействие человека и компьютера

3D-печатная электронная кожа — взаимодействие человека и компьютера

Запрос цены

facebook sharing button
twitter sharing button
line sharing button
wechat sharing button
linkedin sharing button
pinterest sharing button
whatsapp sharing button
sharethis sharing button

«Способность воспроизводить чувство осязания и интегрировать его в различные технологии открывает новые возможности для взаимодействия человека с компьютером и передового сенсорного опыта, которые могут произвести революцию в отрасли и улучшить качество жизни людей с ограниченными возможностями», » сказал доктор Ахилеш Гахарвар, профессор и директор по исследованиям кафедры биомедицинской инженерии.

1

Ведущими авторами статьи являются Кайвалья Део, бывший студент доктора Гахарвара, а ныне ученый из Axent Biosciences, и Шунак Рой, бывший исследователь Фулбрайта Неру в лаборатории Гахарвара.


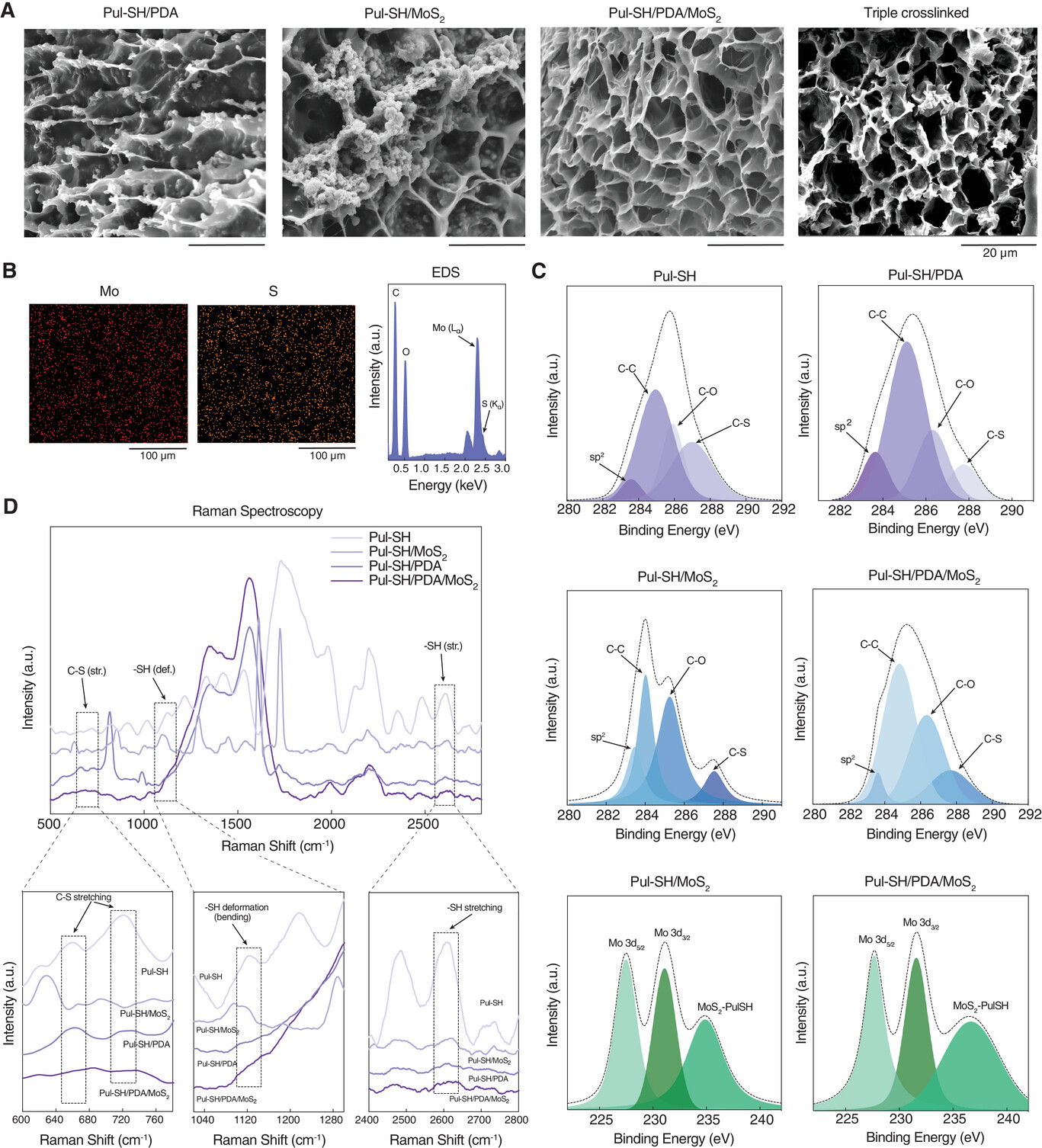
Задача при производстве электронной кожи заключается в разработке материалов, которые были бы долговечными и имитировали бы гибкость человеческой кожи, обладали бы биоэлектрическими сенсорными возможностями и подходили бы для носимых или имплантируемых устройств.«Раньше жесткость этих систем была слишком высокой для тканей нашего тела, что затрудняло передачу сигналов и создавало механические несоответствия на био-абиотическом интерфейсе», — сказал Део.Исследователи успешно преодолели одно из ключевых ограничений в области гибкой биоэлектроники, внедрив стратегию «тройного сшивания» в систему на основе гидрогеля.

2

Использование наноинженерных гидрогелей решает некоторые проблемы процесса 3D-печати электронной кожи.Гидрогель способен снижать вязкость под напряжением сдвига в процессе создания электронной кожи, что упрощает обращение с ней и манипулирование ею.Команда утверждает, что эта функция помогает создавать сложные 2D и 3D электронные структуры, что является важным аспектом воспроизведения многогранной природы человеческой кожи.


Исследователи также использовали «атомные дефекты» в нанокомпонентах дисульфида молибдена (материал с дефектами в атомной структуре, которые обеспечивают высокую электропроводность) и наночастицы полидофамина, чтобы помочь электронной коже прилипать к влажной ткани.


3

Рой объясняет: «Эти специально разработанные наночастицы дисульфида молибдена действуют как сшивающий агент, образуют гидрогель и придают электронной коже электрическую и теплопроводность. Мы первые, кто сообщил об использовании его в качестве ключевого ингредиента, а также о способности материала прилипать Намокание тканей особенно важно для потенциальных применений в здравоохранении, поскольку электронная кожа должна соответствовать динамическим влажным биологическим поверхностям и прилипать к ним».


В число других сотрудников входят исследователи из группы доктора Лимей Тиана с факультета биомедицинской инженерии Техасского университета A&M и доктора Амита Джайсвала из Технологического института Манди в Индии.


Будущие применения электронной кожи широки, включая носимые медицинские устройства, которые смогут непрерывно отслеживать жизненно важные показатели, такие как движение, температура тела, частота сердечных сокращений и артериальное давление.Эти устройства обеспечат обратную связь с пользователями и помогут им улучшить двигательные навыки и координацию.


3D SHAPING — один из ведущих специалистов по быстрому прототипированию в Китае.

Быстрые ссылки

Связаться с нами

Авторское право© 2023 3D SHAPING.Технология leadong.com Sitemap